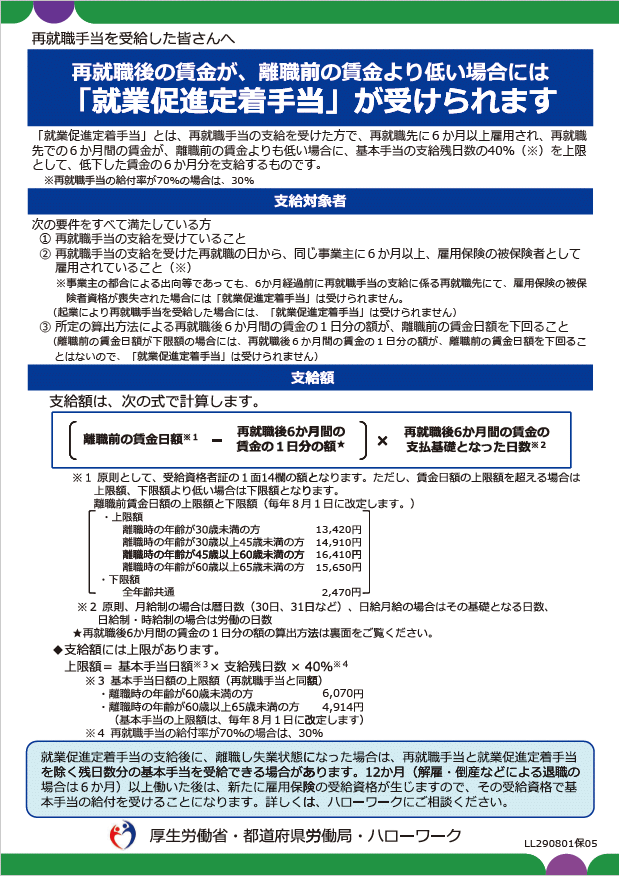
再就職後の賃金が、離職前の賃金より低い場合には、「就業促進定着手当」が受けられます
タイトル:再就職後の賃金が、離職前の賃金より低い場合には、「就業促進定着手当」が受けられます
発行者:厚生労働省
発行時期:平成29年8月
ページ数:2ページ
概要:再就職手当を受給した人で一定の要件に概要した人が対象となる雇用保険の就業促進定着手当について説明したリーフレット。
Downloadはこちらから(2.10MB)
http://www.lcgjapan.com/pdf/nlb0357.pdf
参考リンク
ハローワークインターネットサービス「就職促進給付」
https://www.hellowork.go.jp/insurance/insurance_stepup.html
(海田祐美子
)
当社ホームページ「労務ドットコム」および「労務ドットコムの名南経営による人事労務管理最新情報」、「Wordで使える!就業規則・労務管理書式Blog」にもアクセスをお待ちしています。

