育児・介護

男女雇用機会均等法育児・介護休業法のあらまし(2026年3月版)

タイトル:男女雇用機会均等法育児・介護休業法のあらまし(2026年3月版) 発行者:厚生労働省・都道府県労働局雇用環境・均等部(室) 発行時期:2026年3月 ページ数:24ページ 概要:このリーフレットは、男女雇用機会 […]

育児休業、産後パパ育休や介護休業をする方を経済的に支援します(2026年3月版)

タイトル:育児休業、産後パパ育休や介護休業をする方を経済的に支援します(2026年3月版) 発行者:厚生労働省・都道府県労働局 発行時期:2026年3月 ページ数:13ページ 概要:このリーフレットは、育児休業、産後パパ […]

就業規則への記載はもうお済みですか‐育児・介護休業等に関する規則の規定例‐[詳細版](2026年3月版)

タイトル:就業規則への記載はもうお済みですか‐育児・介護休業等に関する規則の規定例‐[詳細版](2026年3月版)発行者:厚生労働省発行時期:2026年3月ページ数:128ページ概要:育児・介護休業法に沿った制度等の規定 […]

はたらく母子家庭・父子家庭 応援企業表彰

タイトル:はたらく母子家庭・父子家庭 応援企業表彰 発行者:こども家庭庁 発行時期:2025年12月 ページ数:1ページ 概要:このリーフレットは、ひとり親家庭の就業支援や雇用環境整備に積極的に取り組む企業を表彰する制度 […]

育児・介護休業法のあらまし(2025年12月版)

タイトル:育児・介護休業法のあらまし(2025年12月版)発行者:厚生労働省発行時期:2025年12月ページ数:232ページ概要:このリーフレットは、育児・介護休業法について詳細に解説している。育児休業や介護休業制度、子 […]

仕事と介護の両立に関するお役立ち情報のリンク集

タイトル:お役立ちリンク集 発行者:厚生労働省 発行時期:2025年3月 ページ数:2ページ 概要:「介護支援プラン」策定マニュアルの中で紹介された動画やツール、仕事と介護の両立に関するお役立ち情報のリンクをまとめた資料 […]

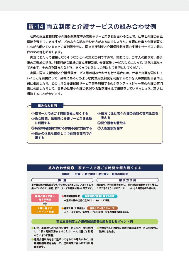
両立制度と介護サービスの組み合わせ例

タイトル:両立制度と介護サービスの組み合わせ例 発行者:厚生労働省 発行時期:2025年3月 ページ数:4ページ 概要:実際に仕事と介護を両立しながら働いている方々の事例等をもとに、両立支援制度と介護保険制度等の支援やサ […]

介護休業の取得から復帰までのフロー

タイトル:介護休業の取得から復帰までのフロー 発行者:厚生労働省 発行時期:2025年3月 ページ数:1ページ 概要:介護休業の取得から復帰までの全体の流れを、見開き1ページで確認できるようになっている資料。「介護支援プ […]

介護休業及び介護両立支援制度等個別周知・意向確認書記載例

タイトル:介護休業及び介護両立支援制度等個別周知・意向確認書記載例 発行者:厚生労働省 発行時期:2025年3月 ページ数:3ページ 概要:従業員に介護休業、介護両立支援制度等の内容を知らせ、これらの制度等の利用の意向を […]

介護に関する相談を受けた場合その2 ~相談時の対話例編~

タイトル:介護に関する相談を受けた場合その2 ~相談時の対話例編~ 発行者:厚生労働省 発行時期:2025年3月 ページ数:4ページ 概要:従業員から介護に関する相談を受けた際の対応について、対話例で説明したもので 上司 […]