年金

「ねんきんネット」をご活用ください!(国民年金加入者の方へ)(2025年4月版)

タイトル: 「ねんきんネット」をご活用ください!(国民年金加入者の方へ)(2025年4月版)発行者:日本年金機構発行時期:2025年4月ページ数:2ページ概要:国民年金加入者の方へねんきんネットの活用を促進するためのリー […]

「ねんきんネット」をご活用ください!(これから年金を受け取る方・現在年金を受け取っている方へ)(2025年4月版)

タイトル: 「ねんきんネット」をご活用ください!(これから年金を受け取る方・現在年金を受け取っている方へ)(2025年4月版)発行者:日本年金機構発行時期:2025年4月ページ数:2ページ概要:これから年金を受け取る方へ […]

老齢年金ガイド(令和7年度版)老齢基礎年金・老齢厚生年金の仕組み

タイトル:老齢年金ガイド(令和7年度版)老齢基礎年金・老齢厚生年金の仕組み発行者:日本年金機構発行時期:2025年4月ページ数:20ページ概要:老齢年金(老齢基礎年金・老齢厚生年金)の仕組みを説明するガイドブック Dow […]

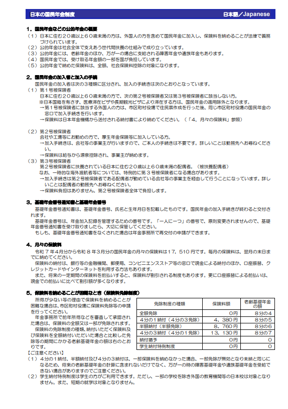
日本の国民年金制度(ミャンマー語/2025年4月版)

タイトル:日本の国民年金制度(ミャンマー語/2025年4月版)発行者:日本年金機構発行時期:2025年4月ページ数:2ページ概要:国民年金などの公的年金の概要、国民年金の加入者や加入手続きなど、日本の国民年金制度の仕組み […]

日本の国民年金制度(ベトナム語/2025年4月版)

タイトル:日本の国民年金制度(ベトナム語/2025年4月版)発行者:日本年金機構発行時期:2025年4月ページ数:2ページ概要:国民年金などの公的年金の概要、国民年金の加入者や加入手続きなど、日本の国民年金制度の仕組みに […]

年金の請求手続きのご案内(63歳用)(令和7年6月以降に63歳に到達される方)(2025年3月版)

タイトル:年金の請求手続きのご案内(63歳用)(令和7年6月以降に63歳に到達される方)(2025年3月版)発行者:日本年金機構発行時期:2025年3月ページ数:6ページ概要:令和7年6月以降に63歳に到達される「特別支 […]

国民年金保険料の追納をおすすめします!(2025年4月版)

タイトル:国民年金保険料の追納をおすすめします!(2025年4月版)発行者:日本年金機構発行時期:2025年4月ページ数:1ページ概要:将来受け取る年金を増やすために、10年以内であれば、国民年金保険料の免除、学生納付特 […]

年金の請求手続きのご案内(65歳用) (令和7年6月以降に65歳に到達される方)(2025年3月版)

タイトル:年金の請求手続きのご案内(65歳用) (令和7年6月以降に65歳に到達される方)(2025年3月版)発行者:日本年金機構発行時期:2025年3月ページ数:6ページ概要:年金の請求手続きについて説明した、令和7年 […]

日本の国民年金制度(タイ語/2025年4月版)

タイトル:日本の国民年金制度(タイ語/2025年4月版)発行者:日本年金機構発行時期:2025年4月ページ数:2ページ概要:国民年金などの公的年金の概要、国民年金の加入者や加入手続きなど、日本の国民年金制度の仕組みについ […]

学生納付特例制度のポイント(令和7年度版)

タイトル:学生納付特例制度のポイント(令和7年度版)発行者:日本年金機構発行時期:2025年4月ページ数:4ページ概要:所得の少ない学生が国民年金保険料の納付を先送り(猶予)できる学生納付特例制度について案内したリーフレ […]