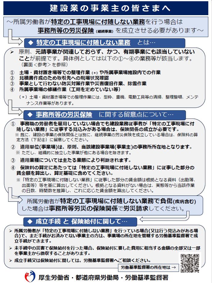
建設業の事業主の皆さまへ~所属労働者が特定の工事現場に付随しない業務を行う場合は事務所等の労災保険(継続事業)を成立させる必要があります~
タイトル:建設業の事業主の皆さまへ~所属労働者が特定の工事現場に付随しない業務を行う場合は事務所等の労災保険(継続事業)を成立させる必要があります~
発行者:厚生労働省・都道府県労働局・労働基準監督署
発行時期:2025年12月
ページ数:2ページ
概要:このリーフレットは、建設業において所属労働者が特定の工事現場に付随しない業務を行う場合の労災保険の取扱いを整理したものである。事務所等労災(継続事業)の成立要件や保険料算定方法、誤った手続きによる不利益を防ぐための留意点を具体例とともに示している。
Downloadはこちらから(385KB)
https://roumu.com/pdf/2026010602.pdf
参考リンク
厚生労働省「労働保険徴収関係リーフレット一覧」
https://www.mhlw.go.jp/stf/seisakunitsuite/bunya/koyou_roudou/roudoukijun/hoken/gyousei/index.html
(豊田幸恵)

