○○株式会社 人権方針(トップからのメッセージ)
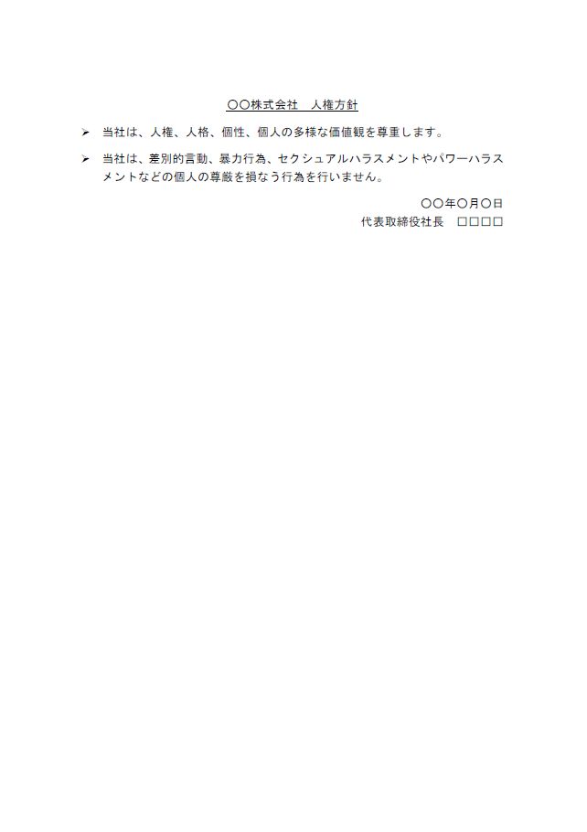
ハラスメント防止のための会社からのメッセージで、会社の人権方針を伝えたもの。パワーハラスメント対策導入マニュアル(第4版)に記載されたトップのメッセージのひな形7をword化したものです。
重要度:★★★
官公庁への届出:不要
Word形式 2026010707.docx
PDF形式 2026010707.pdf
(豊田幸恵)

ハラスメント防止のための会社からのメッセージで、会社の人権方針を伝えたもの。パワーハラスメント対策導入マニュアル(第4版)に記載されたトップのメッセージのひな形7をword化したものです。
重要度:★★★
官公庁への届出:不要
Word形式 2026010707.docx
PDF形式 2026010707.pdf
(豊田幸恵)