遂に公開された「ストレスチェック制度実施規程」ダウンロード開始!
いよいよ12月からストレスチェック制度の義務化が実施されますが、先日、厚生労働省から「ストレスチェック制度実施規程」が公開されました。
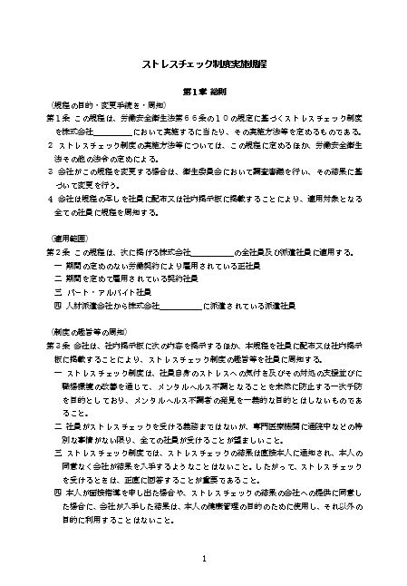
ストレスチェック指針では、衛生委員会等において、ストレスチェック制度の実施方法等について調査審議を行い、その結果を踏まえ、ストレスチェック制度の実施方法等を規程として定めることとしています。今回、公開された規程は、指針のこの部分に即して作成されたものになっています。ただし、公開された規程は、事業場がストレスチェック制度に関する社内規程を作成する際の参考として公開されています。社内でよく検討し、必要に応じて加除修正するなどし、事業場の実態に合った規程を作成する必要があります。
労務ドットコムでは、すぐに使えるように公開されたPDFファイルをWordとして公開しました。ぜひ、ご利用ください。
↓ストレスチェック制度実施規程(例)のダウンロード
はこちら
http://blog.livedoor.jp/shanaikitei/archives/55629513.html
関連blog記事
2015年9月8日「小規模事業場が利用できる「ストレスチェック」実施促進のための助成金」
https://roumu.com
/archives/52083957.html
2015年7月24日「厚生労働省から提供される予定のストレスチェック実施プログラムの概要」
https://roumu.com
/archives/52079676.html
2015年7月16日「ストレスチェック等が重点項目となる今年の全国労働衛生週間」
https://roumu.com
/archives/52079027.html
参考リンク
厚生労働省「職場におけるメンタルヘルス対策・過重労働対策・心身両面にわたる健康づくり(THP)」
http://www.mhlw.go.jp/bunya/roudoukijun/anzeneisei12/
(宮武貴美
)
http://blog.livedoor.jp/miyataketakami/
当社ホームページ「労務ドットコム」にもアクセスをお待ちしています。
最新情報の速報は「労務ドットコムfacebookページ」にて提供しています。いますぐ「いいね!」」をクリック。
http://www.facebook.com/roumu
当ブログの記事の無断転載を固く禁じます。

